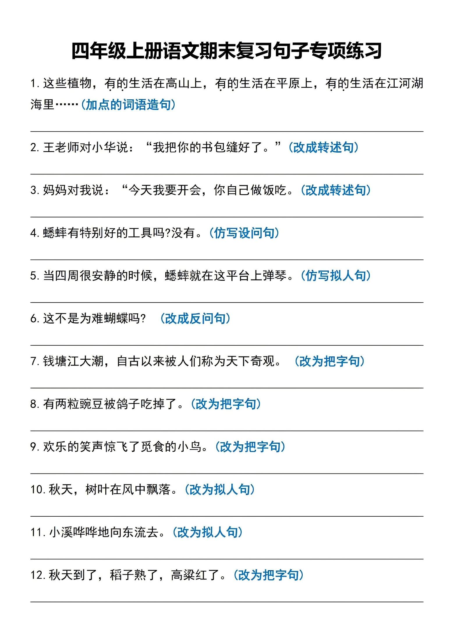
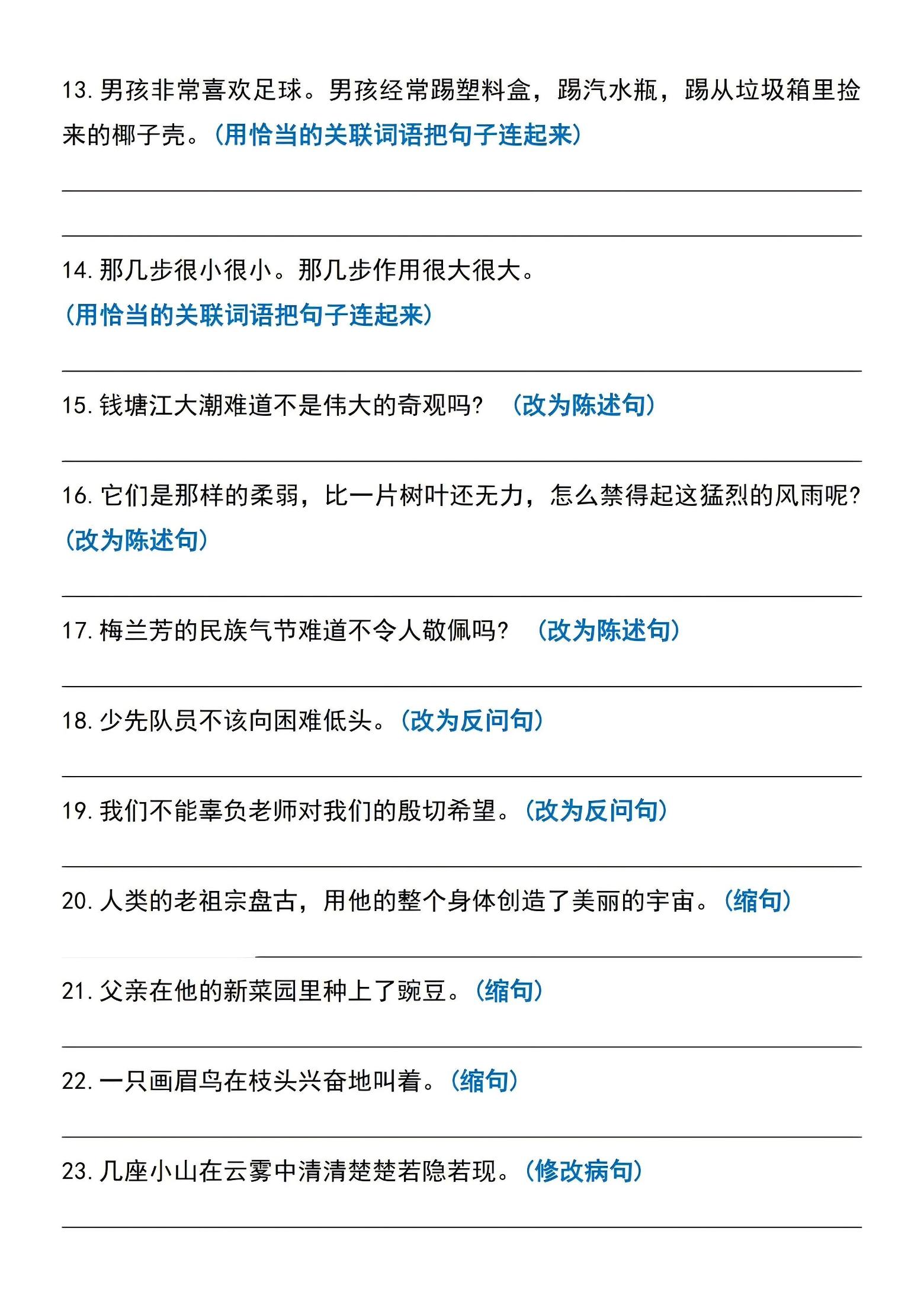
四年级上语文期末复习句子专项练习
最近更新 2026年01月08日
资源编号 35113

四年级上语文期末复习句子专项练习

2026-01-08 四年级 0 28
郑重承诺丨繁星职途网提供安全交易、信息保真!
增值服务:
9.9 星途币
VIP折扣
    折扣详情
  • 体验SVIP会员

    免费

  • 月卡SVIP会员

    免费

  • 季度SVIP会员

    免费

  • 年度SVIP会员

    免费

  • 终身XVIP会员

    免费

开通VIP尊享优惠特权
立即下载 升级会员
详情介绍

——预览已结束,还剩4页未读——
您已获得此文档下载权限,请点击底部下载完整文档

收藏 (0) 打赏

感谢您的支持,我会继续努力的!

打开微信扫一扫,即可进行扫码打赏哦,分享从这里开始,精彩与您同在
点赞 (0)

繁星职途 四年级 四年级上语文期末复习句子专项练习 https://www.fanxingzhitu.com/35113.html

常见问题

相关文章

猜你喜欢
发表评论
暂无评论
官方客服团队

为您解决烦忧 - 24小时在线 专业服务