tgAI全自动翻译智能人工客服 客服机器人源码 带视频搭建教程

2026-01-20 0 10

tgAI全自动翻译智能人工客服 客服机器人源码 带视频搭建教程
互联网转载 具体未测试

功能说明:

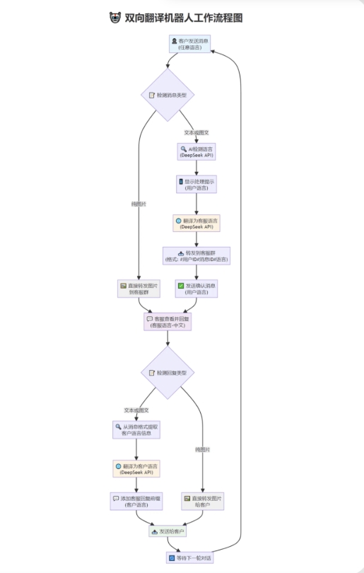
1.双向功能,这个不用说

2.将客户消息翻译为客服配置的指定语言,不管客户消息是哪个国家的语言,只要是deepseek能识别的语言都可以。

3.将客户发送的消息翻译为符合客户国家口语习惯的语言

收藏 (0) 打赏

感谢您的支持,我会继续努力的!

打开微信扫一扫,即可进行扫码打赏哦,分享从这里开始,精彩与您同在
点赞 (0)

繁星职途 源码资源 tgAI全自动翻译智能人工客服 客服机器人源码 带视频搭建教程 https://www.fanxingzhitu.com/42370.html

下一篇:

已经没有下一篇了!

常见问题

相关文章

猜你喜欢
发表评论
暂无评论
官方客服团队

为您解决烦忧 - 24小时在线 专业服务